率土之滨即将进行更新,现在定下的时间是5月19日进行更新,新更新的内容有进行分成调整,那么具体的内容到底是一些什么呢?想必很多小伙伴都是充满好奇的,今天就为大家带来了关于这次更新的内容,有需要的小伙伴可以进行了解一下。

《率土之滨》戍城用处解析
更新时间:以上内容将在5月19日后新开放的赛季中进行更新,已开放的赛季不会发生变化。
一、分城调整
原有分城具有与主城相同的全部功能,在资源发展、军事力量及迁城等多个层面发挥作用,但也因此使得分城失去了自己的特色,成为了一个大而全的建筑,降低了建筑的策略维度。在重新审视分城的作用和定位后,我们将明确分城的定位,让它的战略价值更加专一而突出。
在本次改版后,分城的设施列表将进行以下调整:
1. 保留民居、仓库等资源生产设施,以及城墙、女墙等防御设施,在资源产量,增加税收方面具有与主城相同的功效。
2. 去除四大营、各阵营点将台、兵营、预备役所等军事类设施,以及沙盘阵图、武神巨像、封禅台、社稷坛等设施。
3. 部分保留了校场、募兵所、统帅厅等设施,能够组建军队,但部队实力较低。
4.降低了一些分城建筑的等级上限,使经营分城可以更加便利。
改版后的分城,将主要作为势力发展的重要经济保障。同时分城仍然担负着迁移主城的重要功能,是战略转移时的有力保障。同时分城建造也将纳入建设值的体系中,不再有固定的数量限制,每个分城占用一定建设值。各位主公可根据所需,自行考虑建造。
社稷坛和封禅台在本次改版后将成为只在主城中才能升级的设施。封禅台的效果可以藉由技术共享至其他城池;分城去除社稷坛后,主城的社稷坛的等级上限将进行调整,使最终能获得的名望上限较之前不变。
二、戍城
戍城是本次推出的一种全新的、用来扩充部队数量和提升军事实力的军事城池。戍城中没有资源建设类的设施,所以无法提供资源产量。
戍城可以通过升级将军府来解锁各类军事设施。其中大家所熟悉的校场,统帅厅,兵营,四大营等设施在戍城中均有包含,并且戍城还具有独有的设施:拜将台。升级拜将台可获得等同于在主城中同时升级五大阵营点将台的效果,在戍城扩充作战部队时将事半功倍。

与主城及分城不同,建造戍城,只需要2*2的土地,建造条件更加灵活,但无法作为主城迁移的选择目标。主公可以根据需要,在战线附近快速建设戍城。
建造成功的戍城占据4格领地,其中一格领地为戍城的占领点,其余领地为城区。占领点被敌对势力占领时,戍城将被摧毁并留下遗址;城区领地被占领时,戍城仍然完好,但戍城中部队的兵力上限将会降低。重新夺回城区后,兵力上限随之恢复。

戍城的占领点与建筑区域具有不同的结构布局,主公在建造时,可以从不同的布局中进行选择,观察建造后的效果预览,并可在界面上自由拖动,来调整最终的建造位置。
三、建设值调整
本次改版后,分城建造数量上限将被取消,替换为由建设值来控制。新推出的戍城,也将纳入建设值体系当中。赛季中如何分配建设值,将变得更加重要。
建设值的上限也将跟随建造需求的变化而上调。征服赛季中,建设值获取的方式不变,仍然随着名望上涨,赛季内可获得的建设值的上限也将提高。
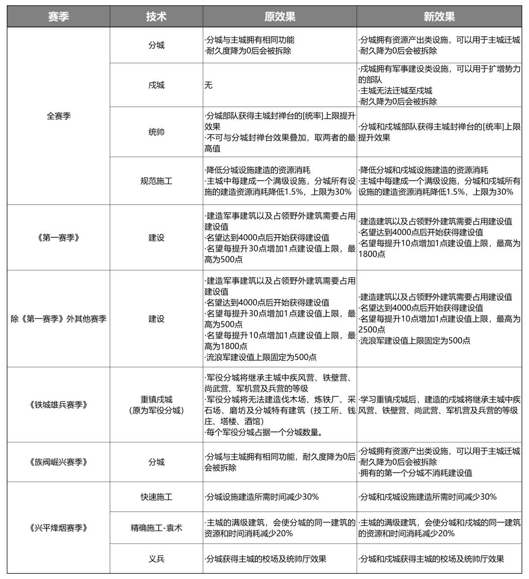
四、赛季技术调整
详见下图。

以上就是今天给小伙伴们带来的率土之滨分城建造玩法全赛季革新内容一览,希望对大家有所帮助。

相关文章